网站首页
设为首页
加入收藏
|
官方微博
您好,欢迎来到武汉市武东医院!
网站首页
医院概况
医院简介
院长致辞
服务承诺
职能部门
医院文化
党务建设
医院动态
最新公告
院内新闻
媒体聚焦
科室介绍
心理科
麻醉科
精神一科
专家介绍
知名专家
精神科
药物依赖科
心理科
其他科室
临床研究
科研教学
专科建设
特色技术
资料下载
护理园地
护理介绍
护理动态
临床护理
天使风采
健康知识
法制宣传
常见疾病
科普文章
就医指南
就医须知
门诊指南
住院指南
医院交通图
医保政策
联系我们
专题专栏
财政预决算
创建三级甲等专科医院
两学一做
创建全国文明城市活动
专病介绍
精神分裂症
精神障碍
酒精所致精神障碍
焦虑症
抑郁症
失眠症
新型毒品所致精神障碍
植物神经紊乱障碍
癔症
神经症
恐惧症
疑病症
强迫症
糖尿病
肩周炎
小儿咳嗽
小儿腹泻
上消化道出血
预约查询
网上预约功能
科室查询
专家查询
价格查询
病症查询
医院动态
医药代表接待管理流程
十一停诊通知
智慧科技赋能健康未来——武汉...
防汛纪念碑前话担当 武汉市武...
从“单打独斗”到“多科联动”...
2025端午节停诊通知
初心筑梦护安康 薪火相传向未...
护理“趣”运会,活动绽芳华—...
魅力武东 科普先行
静启未来,脉向精准--武汉市...
就医指南
就医须知
门诊指南
住院指南
医院交通图
医保政策
联系我们
您现在所在的位置:
首页
>
预约查询
>
价格查询
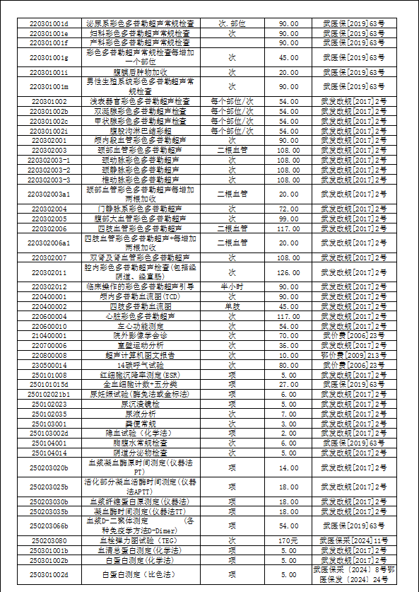
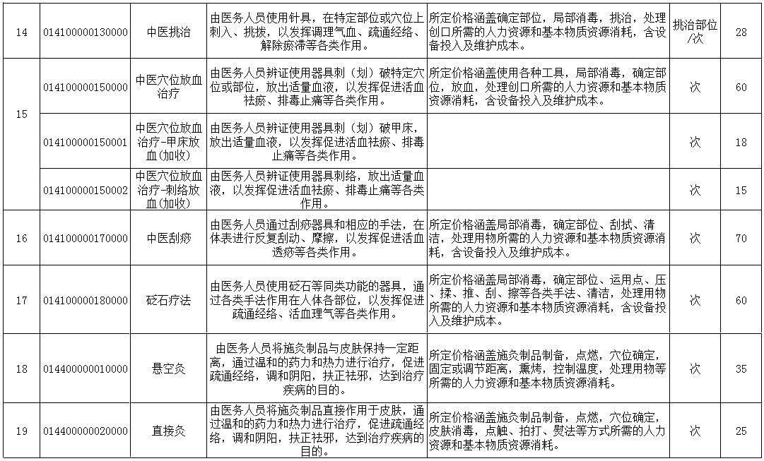
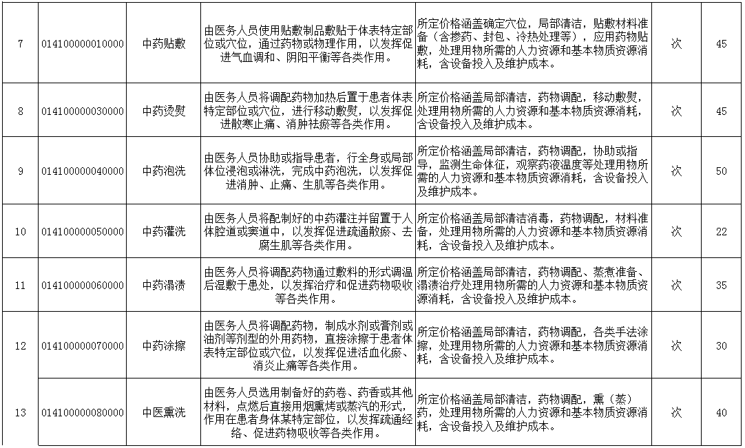
价格查询
价格查询